本文
建築基準法第43条認定及び許可について
建築基準法第43条認定及び許可とは
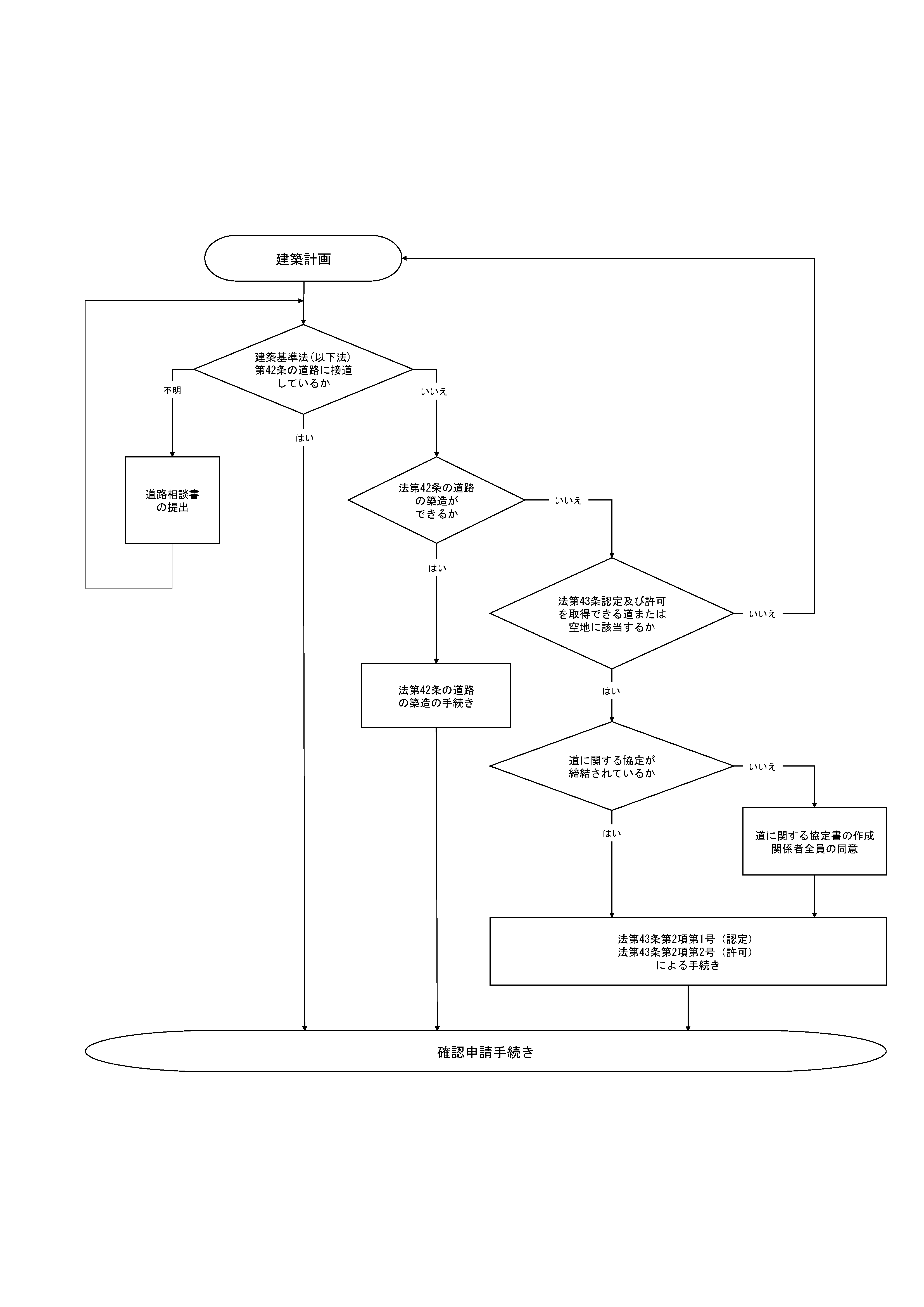
建築物の敷地は、建築基準法第43条第1項の規定により、法第42条に規定する道路に2メートル以上接しなければならないとされています。
この規定を満たしていない敷地における建築については、
認定制度:その敷地が幅員4メートル以上の国土交通省令で定める基準に適合する道に2メートル以上接し、国土交通省令で定める用途及び規模に適合するもので特定行政庁が「交通上、安全上、防火上及び衛生上支障がない」と認めるもの。
許可制度:その敷地の周囲に広い空地を有する建築物その他の国土交通省令で定める基準に適合する建築物で、特定行政庁が交通上、安全上、防火上及び衛生上支障がないと認めて建築審査会の同意を得て許可したもの。
上記の認定又は許可を受けることにより、特例的に建築が可能となります。
市川市では、この法第43条認定及び許可を運用するにあたって『市川市建築基準法第43条許可及び認定基準 [PDFファイル/219KB]』を定めています。

各種手続きの提出書類について
道路相談書
| 道路相談書 | 様式集よりダウンロード |
|---|---|
| 案内図 | 1/2500の都市計画図(白図) |
| 公図の写し | |
| 現場写真 | |
| 地籍測量図 | |
| 査定図、認定図 |
※調査期間は一ヶ月程度となります。結果はお電話にて回答いたします。
道に関する協定書
| 道に関する協定書 | 窓口にて配布 |
|---|---|
| 道に関する協定書(別紙) |
|
| 公図の写し | 法務局で取得 原則3ヶ月以内 |
| 登記事項証明書(土地、家屋) | 法務局で取得 原則3ヶ月以内 |
| 印鑑登録証明書 | 原則3ヶ月以内 |
43条相談書(許可・認定共通)
| 43条相談書 | 様式集よりダウンロード |
|---|---|
| 案内図 | 1/2500の都市計画図(白図) |
| 公図の写し | 法務局で取得、3ヶ月以内 |
| 道の全体図 | 提出済みの場合は不要 |
| 同意を証する書類 | 提出済みの場合は不要 |
| 協議報告書 | ※水路占有等必要な場合 |
| 登記事項証明書(土地、家屋) | 法務局で取得、3ヶ月以内 |
| 印鑑登録証明書 | 提出済みの場合は不要、発行後3ヶ月以内 |
43条認定申請
| 認定申請書 | 様式集よりダウンロード(規則第48号様式) |
|---|---|
| 委任状 | 任意様式(委任者要押印) |
| 建築士免許証の写し | |
| 添付図面 | イ 案内図(1/2500の都市計画図)(白図) ロ 公図の写し(相談書提出時のコピー) ハ 道の全体図(相談書提出時のコピー) ニ 配置図(排水計画含) ホ 申請敷地、建物の求積図 ヘ 各階平面図 ト 立面図(4面) チ 断面図(2面) |
| 省令第10条の4の2第2項に定める承諾書 | 認定に係る道を将来にわたり通行することについての土地所有者等の承諾書及び位置指定道路の基準に管理する者の承諾書 ※認定基準2の場合 |
| その他必要な図書 |
43条許可申請
| 許可申請書 | 様式集よりダウンロード(規則第43号様式) |
|---|---|
| 委任状 | 任意様式(委任者要押印) |
| 建築士免許証の写し | |
| 添付図面 | イ 案内図(1/2500の都市計画図)(白図) ロ 公図の写し(相談書提出時のコピー) ハ 道の全体図(相談書提出時のコピー) ニ 配置図(排水計画含) ホ 申請敷地、建物の求積図 ヘ 各階平面図 ト 立面図(4面) チ 断面図(2面) |
| 消防同意資料書 | 様式集よりダウンロード(細則様式第3号) |
| その他必要な図書 |
※申請者が連名の場合は、別記様式 [Wordファイル/33KB]を使用してください。
※許可申請時の注意事項 [PDFファイル/323KB]をあらかじめご確認ください。
許可申請手数料は46,000円となります。
申請にあたっては、正、副、消防用の3部を各A4版紙製ファイルに綴って提出してください。また、許可申請後の計画の変更はできません。原則、43条相談書の提出からやり直しとなります。
法43条相談書の提出、許可申請手続きには締切日があります。
詳しくは建築審査会に諮る案件の締切変更についてのページでご確認ください。
建築基準法第42条の道路に該当するかは、建築指導課で調べることが出来ます。
また、建築基準法の道路種別は、下のリンク「いち案内 指定道路図」を利用して、ご自身で確認することができます。
- 「いち案内 指定道路図」パソコン版<外部リンク>
- 「いち案内 指定道路図」スマートフォン版<外部リンク>
※未調査の場合、道路相談書を提出していただきます。
※電話での受付・回答はしていません





